c’est fait pour que les lumière reste allumer 1h30 maximum
la durée peut être règle de 20 seconde à 1h30 via le potentiomètre
| code |
| symbol temp=b0
symbol val1=b1 symbol val2=b2 symbol temp1=b3 symbol valeu=b4 symbol sort1= c.0 symbol sort2= c.1 symbol bou1= pin3 symbol bou2= pin4 temp=50 valeu=20 main: debut: readadc 2,temp if bou1=1 then gosub bout1 ;activation ou desactivation sort1 if bou2=1 then gosub bout2 ;activation ou desactivation sort2 temp1=temp1+1 if temp1=valeu then gosub mion pause 1000 goto debut mion: if val1>0 then gosub mion1 if val2>0 then gosub mion2 con: temp1=0 return mion1: val1=val1-1 if val1=0 then stop1 return stop1: low sort1 return mion2: val2=val2-1 if val2=0 then stop2 return stop2: low sort2 return bout1: if val1=0 then alm : val1=0 low sort1 return alm: val1=temp high sort1 pause 10 return bout2: if val2=0 then alm1 val2=0 low sort2 pause 10 return alm1: val2=temp high sort2 return |
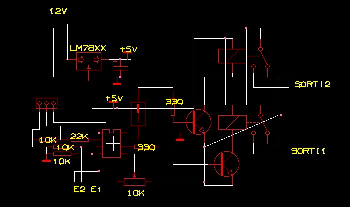
schémas :

composant:
- résistance 10k X3
- résistance 22k
- résistance 330 X2
- potentiomètre 10k
- relais 5v
- interrupteur dil
- transistor bc547
- régulateur 78 05
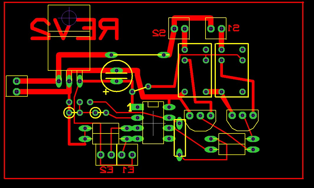
typon :
le typon est conçus pour des bande de led 12v 1amp max

typon shema code cliquer ici
